FPV Koffer
Juni 2013
Inhaltsverzeichnis
Im Modellbau, besonders aber im Modellflug wird FPV (First Person Flight) immer beliebter.
Dabei bekommt das Flugmodell eine kleine Kamera inklusive Videosender spendiert. Der Pilot am Boden kann dann das Livebild über einen Monitor, oder noch besser über eine Videobrille sehen und sich so in sein Modell hineinversetzen.
Nützlich ist dabei ein FPV-Koffer, in dem alle wichtigen Teile verstaut sind (Empfänger, Antennen, Diversity Controller, Monitor, etc.).
Als Koffer entschied ich mich mal wieder für einen Aluminium Werkzeugkoffer von Pollin (12€).
In den Deckel soll der 10" Monitor. Dazu hab ich zuerst zwei Multiplexplatten in den Deckel geschraubt.
Da der Kofferdeckel dem Gewicht des Monitors nicht lange standhalten würde musste dieser mit zwei einklappbaren Winkeln aus Alu verstärkt werden.
Der FPV-Empfänger wird an einem Alurohr befestigt, welches senkrecht in eine Vorrichtung im Koffer gesteckt werden kann.
Das Alurohr besteht aus zwei Teilen, die zusammengesteckt ca. einen Meter lang sind.
Der Empfänger ist am oberen Teil befestigt und kann im Kofferdeckel über dem Monitor verstaut werden. Dort wird es in zwei gebogenene Alustreifen eingeklippst.
Der Vorteil daran ist: Wenn man gerade keine Lust/Zeit hat, die Rohre zusammenzustecken kann die Antenne (welche zu diesem Zweck an einem 90° RP-SMA Winkelstecker aufgeschraubt ist) einfach nach oben gedreht werden und ragt so ein paar Zentimeter aus dem Koffer heraus, was oft für kleinere FPV-Flüge völlig ausreicht.
Herausnehmbar und Klappbar soll er sein. Dazu vier Aluwinkelstücke zugesägt und auf die Holzplatten geschraubt.
Durch die Alurohre am DIY Monitorgehäuse kann der Monitor nun von oben in die Winkel gesteckt werden. Will man den Monitor etwas nach oben neigen, braucht man ihn nur oben einhaken.
Die Aussparung in der rechten Platte ist aufgrund der dicken VGA Stecker nötig.
Der Strom soll hauptsächlich von einem 12V 7,5Ah Vlies Bleiakku kommen.
Damit dieser sich nicht versehentlich Tiefentlädt wird ein Tiefentladeschutz eingebaut.
Um den Bleiakku zu laden kaufte ich mir ein kleines Ladegerät von Pollin, welches den Akku mit 13.8V und maximal 500mA füttert. Bleiakkus sollten mit Maximal 1/10C (bei 7Ah also 700mA) geladen werden, 500mA sind also im Rahmen. Das Laden dauert zwar mehrere Stunden, dafür schadet es dem Bleiakku nicht wenn er voll geladen Gelagert wird (im Gegensatz zu Lipos), es ist sogar besser.
Entgegen der beiligenden Anleitung leuchtet das Ladegerät durchgehend Grün und welchselt nicht von Gelb auf Grün wenn der Akku voll ist. Um dennoch schnell zu sehen ob er voll ist orientiere ich mich nach dem fließenden Strom. Wird der Akku voll sinkt irgendwann langsam der Strom von 500mA bis gegen 0mA. Als Grenze hab ich mir so zwischen 10mA und 20mA gesetzt.
Da es etwas lästig ist dauernd mit dem Multimeter nachzumessen hab ich eine kleine Schaltung entworfen, die eine Led aufleuchten lässt, wenn weniger als der über ein Poti eingestellter Strom fließt.
Auf einem Breadboard aufgesteckt bemerkte ich das Problem, dass wenn das Ladegerät abgesteckt ist, der Akku aber angeschlossen, dieser die Schaltung weiterhin mit Strom versorgt. Da ich die Ladeabschaltschaltung gerne dauerhaft am Akku angeschlossen haben möchte soll dieser bei vollem Akku bzw. nicht angeschlossenem Ladegerät von der Schaltung getrennt werden.
Der einfachste Weg hieß für mich: Relais. Also eine Relais dazugebaut, die bei nicht leuchtender Led (also wenn Akku nicht voll ist) Schaltet. Ist der Akku voll schaltet die Relais aus und der Akku wird getrennt.
Da bei geschlossener Relais zu Anfang kein Strom fließen kann muss diese beim Anschließ kurz über einen Taster eingeschaltet werden.
Eagle Files gibts natürlich auch.
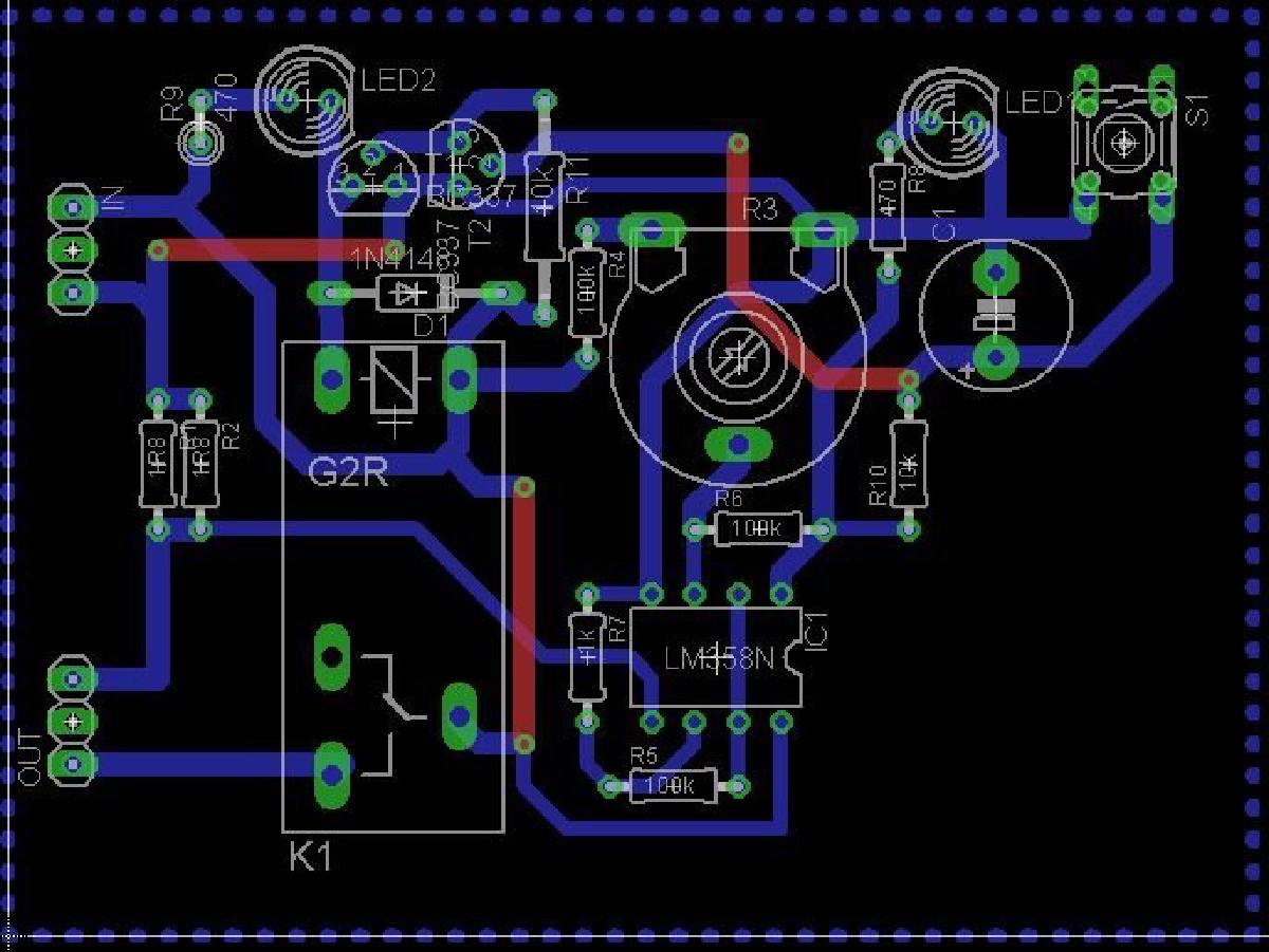
Ein paar kurze Worte zur Schaltung:
Der fließende Strom wird über den Spannungsabfall an den beiden parallel geschalteten Widerständen R1 und R2 gemessen. Diese Spannung wird durch einen Operationsverstärker (LM358) verstärkt (hier IC1B) und anschliessend in einen nicht invertierenden Komperator (IC1A) “gesteckt”. Die Schaltschwelle wird mithilfe des Potis R3 eingestellt. R6 mit 100k sorgt für eine Hysterese.
auf der rechten Seite befindet sich der Teil für die Relais. Dieser besteht aus zwei Transistoren, wobei T2 das Signal invertiert (Relais soll schalten, wenn Led nicht leuchtet) und T1 die Relais dann schaltet. Eine weitere Led (LED2) zeigt an, ob gerade geladen wird.
Die Platine ist leider nicht ganz so schön PCB-gefräst, funktioniert aber super.
Damit die Platine nicht so offen rumliegt hab ich ihr noch ein gedrucktes Gehäse spendiert. Am Bildschirm sieht alles immer etwas anders aus, wesshalb es dann doch etwas sehr dick geworden ist.
Nach ein bisschen pfeilen passten dann auch beide hälften zusammen und die Platine konnte eingesetzt werden.
Und fertig ist die “Bleiakkuladeabschaltungsblackbox”. Vier Kabel, zwei LEDs und ein Knopf, mehr braucht es nicht.
Zurück zum Koffer: hier ist das Fach mit der Stromversorung zu sehen.
Rechts ein gemoddeter Pollin Tiefentladeschutz. Da ich neben Bleiakku einen Lipo als “Notstromversorgung” anschließe (falls im Flug der Tiefentladeschutz mal Schaltet und nicht gleich das Bild ausfällt) musste ich die Relais etwas anders anschließen. Dazu ein paar Leiterbahnen aufgefräst und mit ein paar Drähten neu verbunden. Somit schaltet die Relais nun zwischen zwei Eingängen um.
In der Mitte ein auf Lochraster aufgebauter 5V Schaltregler basierend auf einem L2576. Die 5V werden für den auf 5V umgebauten RC305 Video Receiver benötigt.
Links daneben ein Pollin Step-Down Regler eingestellt auf 7V. Die 7V sind für die Fatshark bestimmt (weiter unten dazu mehr).
Links im Koffer befindet sich die Video-Signalverteilung.
Ganz untendrunter ein Video zu VGA Konverter (V2V Pro von Pollin), da der Monitor nur einen VGA Eingang besitzt.
Links an der Seite steht ein 4-Fach Video verstärker (gekauft bei Ebay oder Amazon für ca. 15 €). Dieser ist nötig, wenn gleichzeitig Monitor, Videobrille und Laptop zur Aufzeichnung verwendet werden.
Zum Aufzeichnen des FPV-Videos liegt ein USB-Videograbber (LogiLink VG0001) dabei. Leider ist dieser Grabber nicht mehr bei Pollin verfügbar, da es mehrere gleichaussehende gibt mit unterschiedlichen Chips. Will man, so wie ich, den Stick unter Linux verwendet benötigt man die Version mit einem EasyCap Chip.
Hier ein Gesamtüberblick über den unteren Teil des Koffers. Alle bereiche sind klar voneinander getrennt, so wie auch das Lipo-Fach unten links.
In der Mitte ein Schmales Fach für sonstigen Krimskrams (Lipo Piepser, Schraubenzieher, Linsen, Kabel, …). Unten relativ Mittig schlummert der Fette Hai vor sich hin.
Der Fette Hai, genauer: die Fatshark Base SD ist mit ihrem vergleichsweise großen Sichtwinkel perfekt um sich in das Flugmodell hineinzuversetzten. Durch das große Sichtfeld entstehen doch relativ starke Chromatische Aberrationen (zunehmend an den Rändern). Nach kurzer Zeit fliegen fallen mir diese aber schon garnicht mehr auf. Das 3. Bild zeigt ein Blick in die FS, die CA sind vor allem an den weißen Häuserwänden zu erkennen. Leider konnte ich das Objektiv der Kamera nicht nah genug in die Brille halten, das Bild ist also wenn man sie Aufsetzt viel viel schärfer.
Ein bisschen muss am Koffer noch hinzugefügt und verbessert werden. Aber alles zu seiner Zeit.































